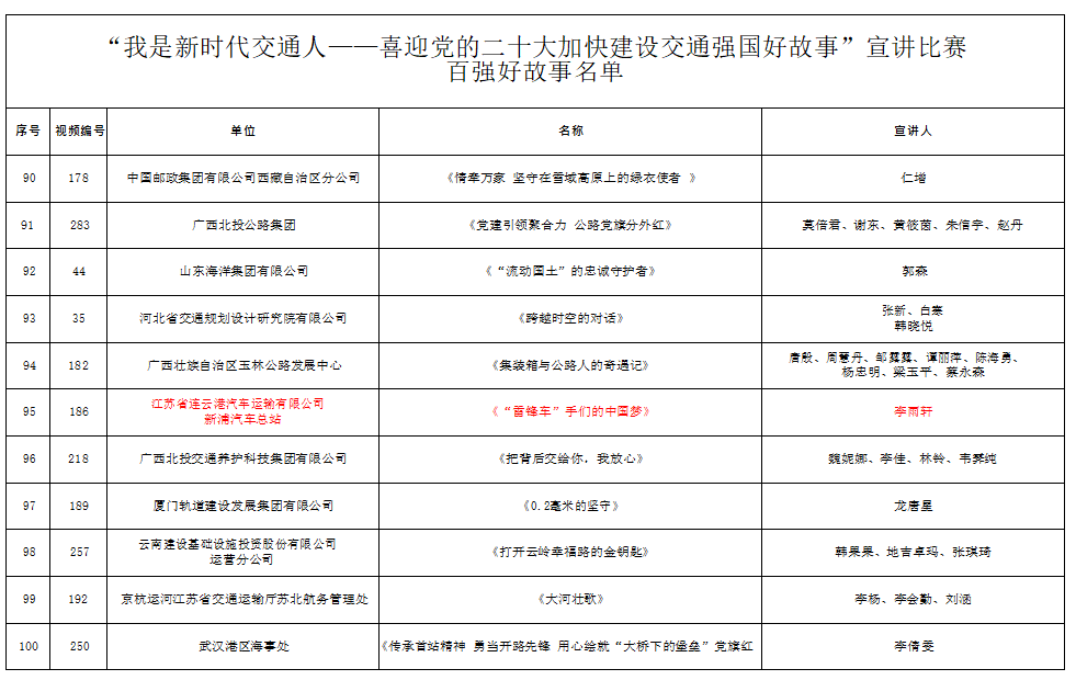
近日,从中国交通报传来好消息,由连汽新浦汽车总站选送的《雷锋车手们的“中国梦”》故事宣讲荣获“我是新时代交通人——喜迎二十大、加快建设交通强国好故事”的“百强好故事”。
本次活动由中国交通报社、北京市交通委和广西壮族自治区交通运输厅联合主办,旨在喜迎二十大,贯彻交通运输新发展理念,培育现代交通文明,传承和发扬新时代交通精神,讲好交通故事,全力当好中国现代化的开路先锋。活动面向全国交通运输行业行政机关、企事业单位团体征集交通人故事,自2022年2月启动以来,历时5个月,通过视频宣讲、网络投票、评委认证等方式层层选拔,最终从投稿的724个故事中选出“百强好故事”。
新浦汽车总站选送的《雷锋车手们的中国梦》讲述了全国重大典型“雷锋车”组59年如一日,践行“宁愿自己千般苦、不让旅客一时难”的感人事迹。90后“雷锋车”手李雨轩结合自身的经历,生动讲述新时代“雷锋车”手们的中国梦。
下一步,“雷锋车”组将珍惜荣誉,进一步发挥好典型引领作用,让好故事感染人、教育人,激发单位职工积极做好本职工作的同时,践行新时代连云港精神、擦亮“雷锋车”标识、贡献“雷锋车”担当。


